




来源:招商网络

全部

招商资讯

载体信息

产业园区

优惠政策

研究报告

项目播报
南沙自贸区小额贷款公司变更注册资本申报指南
2019-12-23南沙自贸区小额贷款公司变更股权股东申报指南
2019-12-23南沙自贸区优化电力营商环境实施办法(试行)
2019-12-23质检总局关于南沙自贸区开展毛坯钻石多种贸易方式进出口的公告
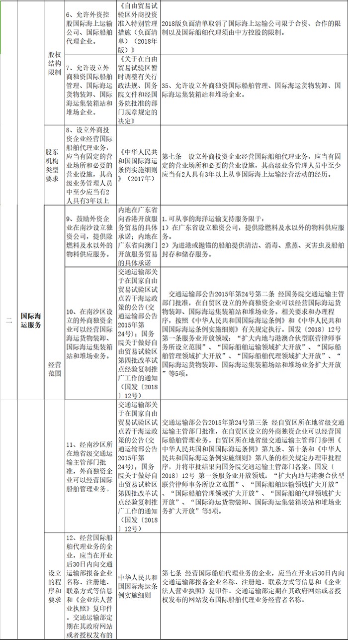
2019-12-23南沙自贸区航运物流业对外开放清单指引(2019年版)》使用说明
2019-12-23南沙自贸区关于印发融资担保公司监督管理补充规定的通知
2019-12-20南沙自贸区金融创新政策——国家层面
2019-12-20南沙自贸区小额贷款公司变更公司章程申报指南
2019-12-20南沙自贸区小额贷款公司变更公司名称申报指南
2019-12-20南沙自贸区小额贷款公司变更经营范围申报指南
2019-12-20